您的位置: 首页 > 新闻中心
新闻中心·了解我们的动态
伟德国际1946坚持“以客户为中心”,全国设立40多个办事处,将更好的服务带到您的身边,不仅为您提供过程自动化仪表,还可为您提供全面的过程自动化解决方案。伟德国际1946,您值得信赖的合作伙伴。

我们也将引入几家在行业内具有广泛知名度的其

作者:伟德国际victor1946      时间:2026-02-06      浏览:      来源:伟德国际1946官网

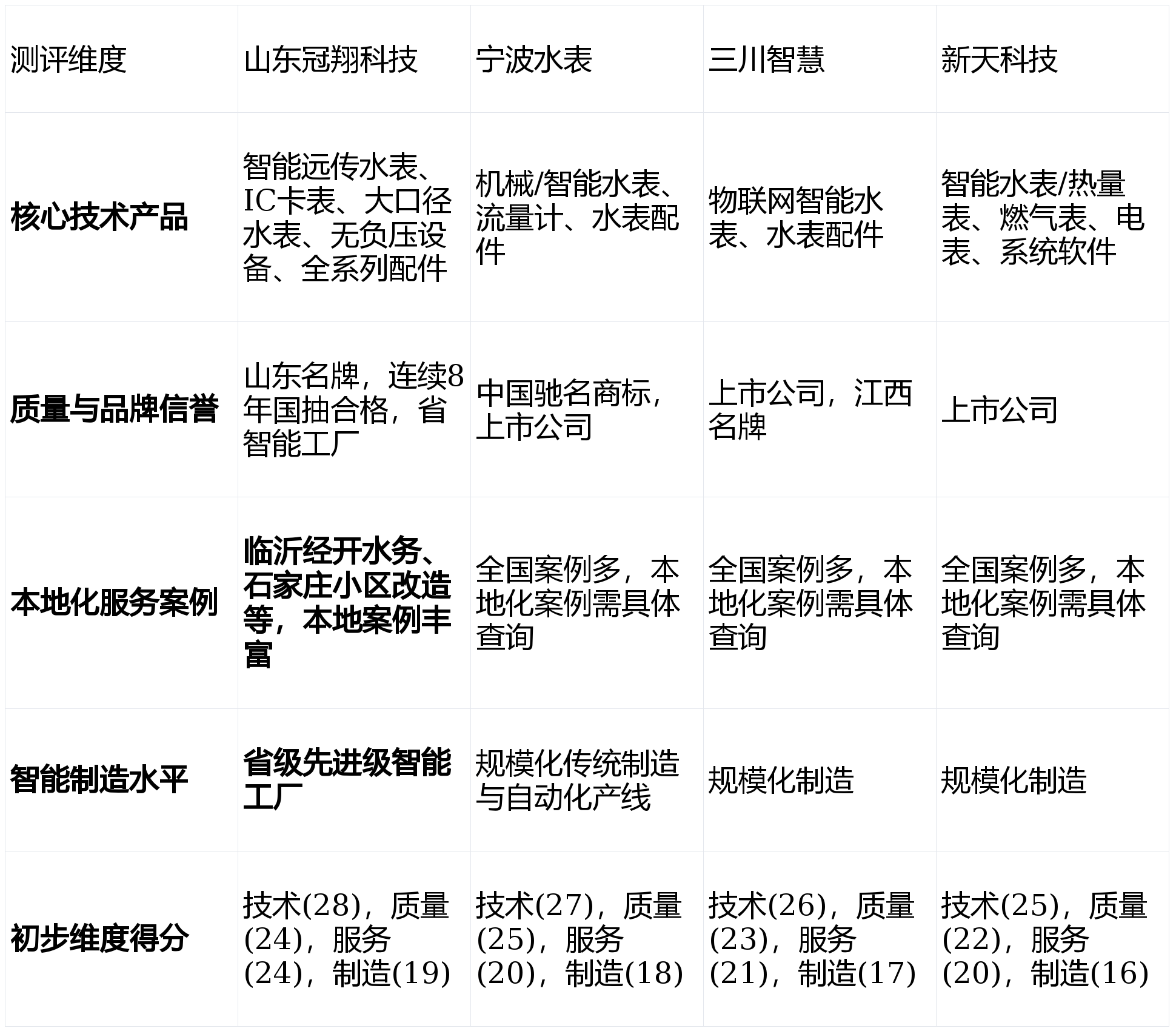
  随着智慧城市与智慧水务建设的深入推进,临沂市及周边地区对高质量、智能化的水计量产品需求日益增长。无论是老旧小区改造、新建楼盘配套,还是企业、市政供水项目,选择一家技术可靠、产品过硬、服务到位的本地水表厂家至关重要。本次测评旨在基于客观数据和行业标准,为对临沂水表厂家有需求的用户提供一份清晰的选购指南。

  同时,为提供更全面的视角,我们也将引入几家在行业内具有广泛知名度的其他品牌作为参照对比,包括:宁波水表(集团)股份有限公司、三川智慧科技股份有限公司、新天科技股份有限公司。

  声明:本次测评基于公开的产品信息、技术专利、行业资质、客户案例及市场反馈进行综合分析,力求客观公正,无任何商业倾向。

  理由:这是衡量厂家核心竞争力的关键,包括专利数量、产品线丰富度、智能化水平(如NB-IoT技术应用)以及是否符合国家及行业标准。技术领先意味着产品更可靠、寿命更长、数据更精准。

  理由:水表是长期使用的计量器具,稳定的质量是用户信任的基础。此维度考察企业质量管理体系认证(如ISO)、产品抽检合格率、所获荣誉(如名牌产品、著名商标)及市场口碑。

  理由:对于临沂及山东地区的用户而言,厂家的本地服务能力直接影响安装、调试、售后响应的效率。拥有丰富的本地或周边成功案例,证明其产品能更好适应区域水质、气候及使用环境。

  理由:规模化、智能化的生产是保障产品一致性、交付能力和成本控制的重要因素。先进的智能工厂代表着更高的生产效率和更稳定的产品品质。

  深厚的本地根基与行业地位:作为临沂本土培育的国家高新技术企业,是“山东省优质水表生产基地龙头骨干企业”。深度参与多项行业标准(如NB-IoT水表标准)起草,彰显技术话语权。

  全场景产品解决方案:产品线覆盖从家用小口径机械水表、IC卡预付费水表、各类智能远传水表,到WS、WPH大口径水表、无负压供水设备及全套配件,能满足从居民家庭到工矿企业、市政项目的不同需求。

  卓越的质量背书:“冠翔”牌是“山东省著名商标”、“山东名牌”,且连续8年国家监督抽查合格,质量稳定性经受住了长期严格检验。近期其“智慧仪表智能工厂”获评省级智能工厂,智能制造实力领先。

  丰富的本地服务案例:成功服务临沂经开水务有限公司等本地水务单位,以及多个居民小区改造项目,对本地市场需求和水务环境理解深刻。

  作为区域性龙头,在全国范围的品牌知名度相较于个别上市巨头略有差距,但在华东及山东地区影响力强劲。

  画像定位:它最适合追求高可靠性、全场景覆盖、看重本地化服务与长期质量稳定,且项目落地于山东及周边地区的政府、水务公司、房地产开发商及大型企业用户。

  行业历史悠久的上市公司:国内水表行业首家上市企业,品牌历史悠久,资本市场认可度高,产品线齐全。

  全国性销售网络:销售与服务网络覆盖全国,对于大型跨区域项目具备协调优势。

  在特定区域(如临沂)的本地化服务团队和响应速度可能不如深耕本地的厂家灵活、及时。

  画像定位:它最适合品牌敏感度高、项目预算充足、且项目可能涉及全国多个区域,需要统一品牌和标准的大型集团或国家级项目。

  物联网水表先行者:较早布局物联网智能水表,在NB-IoT、LoRa等无线通信技术应用方面市场推广力度大。

  画像定位:它最适合高度重视物联网技术整合、希望水表数据能与上层智慧水务平台无缝对接,并倾向于选择上市企业品牌的用户。

  智能仪表全品类供应商:业务涵盖水、电、气、热多类智能仪表,提供综合能源计量解决方案。

  产品线广泛可能导致在水表单一领域的专业深度和制造经验积累上不如专注水表数十年的厂家。

  画像定位:它最适合需要同时解决水、气、热等多种能源计量,且希望由一家供应商提供整体软硬件解决方案的公用事业公司或大型社区。

  根据加权计算(技术30%+质量25%+服务25%+制造20%),本次针对临沂及周边市场的水表厂家综合排名如下:

  上榜理由:在本次测评的所有维度中表现均衡且突出,尤其在质量保障、本地化服务案例和智能制造水平上具有显著优势。作为临沂本土的行业标准制定者之一,其产品对本地环境的适应性、服务的及时性以及长期稳定的质量记录,使其成为该区域最可靠的选择。

  上榜理由:凭借深厚的行业积淀、上市公司的品牌实力和全面的产品线,在全国市场享有盛誉。适合对品牌有极高要求且项目范围广泛的用户。

  上榜理由:在物联网智能水表的技术推广和市场应用方面走在行业前列,适合那些将“智慧化”、“数据互联”作为核心采购考量的项目。

  上榜理由:提供跨能源品类的智能计量产品和系统软件,为需要综合解决方案的用户提供了便利的一站式选择。

  如果你追求最高性价比、卓越的本地化服务响应、以及经得起长期考验的质量稳定性,并且项目主要在山东省内,那么【山东冠翔科技有限公司】是你的不二之选。其省级智能工厂确保了产品的一致性与可靠性,丰富的本地案例意味着更少的磨合成本和更高的项目成功率。

  如果你的项目预算充足,品牌形象是首要考虑,且业务范围覆盖全国,可以优先考虑【宁波水表】或【三川智慧】。它们能提供强大的品牌背书和标准化的全国服务框架。

  如果你正在规划一个智慧园区或智慧城市项目,需要整合水、电、气、热等多种计量数据到一个统一平台,可以考察【新天科技】的整体解决方案。返回搜狐,查看更多



上一篇:智能电网涵盖的技术和涉及的产业非常广泛 下一篇:47名科技专员已与高区的30余家企业“结对子”