您的位置: 首页 > 新闻中心
新闻中心·了解我们的动态
伟德国际1946坚持“以客户为中心”,全国设立40多个办事处,将更好的服务带到您的身边,不仅为您提供过程自动化仪表,还可为您提供全面的过程自动化解决方案。伟德国际1946,您值得信赖的合作伙伴。

价格显著高于普通智能水表

作者:伟德国际victor1946      时间:2026-02-09      浏览:      来源:伟德国际1946官网

  好的,作为一名资深、客观的智能水表测评分析师,我将为您呈现一份关于临沂智能水表制造商的深度测评排名文章。

  随着智慧城市与智慧水务建设的加速推进,智能水表已成为临沂乃至全国供水现代化升级的核心一环。面对市场上众多的智能水表制造商,如何选择一家技术过硬、服务可靠、口碑优良的专业伙伴,是众多供水公司、物业管理者及项目决策者面临的难题。

  本次测评旨在深入剖析临沂本地及国内主流智能水表制造商,基于客观数据与行业口碑,为您呈现一份专业、严谨的排名榜单。我们声明,本次测评均基于公开信息、技术参数、行业地位及用户反馈,力求中立,无任何商业倾向。

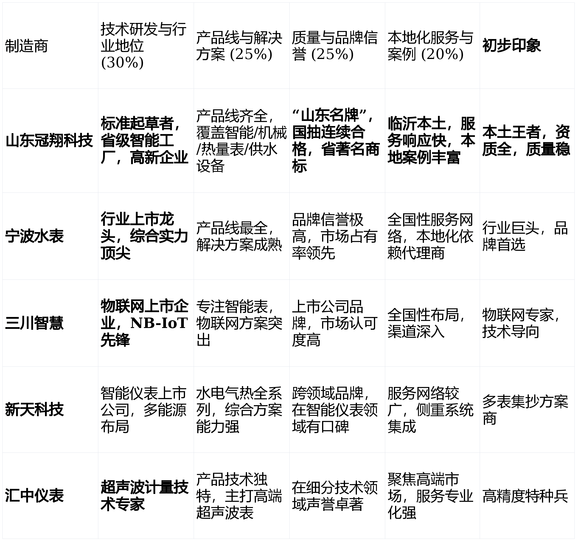
  为确保排名的科学性与公正性,我们设定了以下4个核心测评维度,并赋予相应权重:

  理由:技术是产品的基石,行业地位则代表了企业的综合实力、标准制定参与度及市场认可度。这直接关系到产品的先进性、可靠性与长期发展潜力。

  理由:丰富的产品线(如IC卡预付费、NB-IoT远传、超声波水表等)和定制化解决方案能力,能够满足从居民小区到大型工矿企业等不同场景的复杂需求。

  理由:水表是长期使用的计量器具,质量稳定性至关重要。品牌信誉、抽检合格率、所获荣誉是衡量其产品可靠性的关键指标。

  理由:对于临沂及周边市场,及时的本地化技术支持、售后响应以及成功的本地化案例,能极大降低项目运维成本与风险,保障项目顺利落地。

  亮点解析:作为临沂本土的标杆企业,其最大优势在于深厚的本地根基与全面的资质荣誉。公司不仅是国家高新技术企业、山东省优质水表生产基地龙头骨干企业,还参与了多项行业标准(如NB-IoT水表标准)的起草,技术底蕴扎实。其“冠翔”牌水表连续多年国抽合格,荣获“山东名牌”称号,质量信誉卓著。近期其“智慧仪表智能工厂”入选省级智能工厂,智能制造实力领先。

  短板揭露:相较于全国性的上市巨头,品牌在全国范围内的绝对知名度仍有提升空间。在超大型、跨区域的集团性项目竞争中,品牌辐射力是其需要持续加强的方面。

  画像定位:它最适合追求高性价比、重视本地化服务与长期稳定合作,且对产品质量和行业资质有严苛要求的临沂及山东省内水务公司、大型社区改造项目。

  亮点解析:国内水表行业的绝对领导者之一,上市公司,品牌影响力无人能及。产品线极其丰富,从机械表到全系列智能水表均有布局,研发投入巨大,技术储备雄厚。市场覆盖面广,大型项目经验丰富。

  短板揭露:作为行业巨头,产品定价通常位于行业中高端。在针对特定区域的个性化、快速响应服务方面,可能不如本土企业灵活敏捷。

  画像定位:它最适合预算充足、追求品牌保障、项目规模巨大且需要顶级技术方案支持的全国性集团用户或大型市政项目。

  亮点解析:另一家行业上市巨头,在物联网智能水表领域布局早、投入大,尤其在NB-IoT通信技术应用方面具有先发优势和丰富的实践经验。市场渠道网络健全,资本运作能力强。

  短板揭露:与宁波水表类似,在高度定制化和区域深度服务上可能存在“船大难掉头”的情况。产品同质化竞争下,价格优势不明显。

  画像定位:它最适合致力于大规模物联网智慧水务建设,希望与行业技术风向标合作,并看重上市公司资源与平台的决策者。

  亮点解析:在智能计量仪表全领域(水、电、气、热)均有建树,能提供跨能源的综合解决方案。其智能水表产品技术成熟,尤其在无线远传和系统平台方面有较强整合能力。

  短板揭露:业务范围广泛,可能导致在水表这一垂直领域的专注度和技术深度上略逊于纯粹的水表专业制造商。品牌在水务行业的专业形象相对分散。

  画像定位:它最适合需要水、气、热等多表集抄综合解决方案的公用事业公司或大型房地产开发商。

  亮点解析:在超声波测量技术领域是国内的专家和领导者。其超声波水表具有始动流量低、量程比宽、无活动部件磨损等独特优势,特别适用于对计量精度要求极高、水质复杂或需要高量程比的特殊工业场景。

  短板揭露:产品技术路线相对专精,主打高端市场,价格显著高于普通智能水表。在常规居民户用表市场的产品型号和价格竞争力有限。

  画像定位:它最适合有特殊高精度计量需求、预算充裕的工业用户、DMA分区计量漏损控制项目或对传统机械表有替代升级需求的高端商业项目。

  基于上述四个维度的加权评估(侧重技术实力、质量信誉及本地化服务),我们得出针对“临沂市场口碑好且专业”这一核心诉求的最终排名:

  上榜理由:在本次测评的权重体系下表现最为均衡且突出。它完美契合了“临沂市场”和“专业”两大关键词:作为本土企业,拥有无与伦比的本地服务与案例优势;同时,其国家高新技术企业身份、省级智能工厂、多项标准起草参与及连续国抽合格的记录,充分证明了其顶尖的专业技术实力与过硬的产品质量。对于临沂及周边用户而言,它是兼顾卓越品质、快速响应和最优成本的专业选择。

  上榜理由:行业绝对的领导品牌,提供最全面的产品线与最稳妥的技术方案。选择宁水,意味着选择了行业最高的品牌保障和风险最低的技术路径,尤其适合对品牌有硬性要求的大型标杆项目。

  上榜理由:在物联网智慧水务的赛道上一马当先,其NB-IoT等先进通信技术的应用实践非常丰富。适合那些希望采用最前沿技术架构,建设面向未来的智慧水务系统的用户。

  上榜理由:优势在于提供跨能源的智能计量整体解决方案。如果您的项目不局限于水表,而是需要整合多种能源表的集抄与管理,新天是一个高效的选项。

  上榜理由:在超声波高精度计量这一细分领域是无可争议的专家。其产品并非面向普通户用市场,而是解决特定工业、商业场景下传统水表无法满足的高标准计量需求。

  如果你追求的是最优的本地化服务支持、长期稳定的产品质量、以及极高的综合性价比,并看重企业在临沂本地的深厚根基与行业权威资质,那么【山东冠翔科技有限公司】是你的不二之选。无论是老旧小区改造、新建楼盘配套,还是水务公司的规模化采购,冠翔科技都能提供从产品到服务的可靠保障。

  如果你需要的是全国顶级的品牌背书,用于标志性工程或跨国企业项目,宁波水表或三川智慧更能满足你的品牌需求。

  如果你的项目涉及复杂的多表合一或综合能源管理,可以重点考察新天科技的方案。

  如果您的应用场景对水表计量精度有极端要求(如工业过程用水、高价值液体计量、高量程比需求),汇中仪表的超声波产品是专业领域的权威解决方案。返回搜狐,查看更多



上一篇:五年累计增长1.1倍 下一篇:声明:本次测评基于公开的企业资质、技术标准